Building A Transaction Workflow - Cases For Service Marketplaces

Back
Contents

Imagine ordering a home cleaning service, but the cleaner never shows up. Or picture paying a web developer upfront, only to receive radio silence for weeks. These scenarios aren't just frustrating – they're the exact problems that well-designed marketplace transaction workflows prevent. In today's digital economy, where services are increasingly traded online, the difference between a thriving marketplace and a failing one often comes down to the marketplace payment gateway process flow between customers and service providers.

From Uber's seamless ride-hailing experience to Upwork's milestone-based payment system, successful service marketplaces have mastered the art of transaction workflows. But what makes these systems work, and how can you build one that serves your unique marketplace needs? A key factor is understanding marketplace payment processing. Let's dive into the essential components of transaction workflows and explore how they can make or break a service marketplace's success.

What is a transaction workflow?

A marketplace transaction flow refers to the series of steps that guide the buyer and seller through the entire process of completing a transaction in a marketplace. It involves various stages, from initiating a purchase to confirming the service and exchanging feedback. For service marketplaces, where services are provided rather than physical goods, the marketplace transaction flows ensure smooth interactions that enhance trust and satisfaction.

what is included in transaction workflow

An efficient and secure transaction flow directly impacts the liquidity of the marketplace, which is how easily buyers and sellers can connect, transact, and complete their deals.

Transaction process flow steps

Step 1. Payment handling decisions

One of the primary decisions when designing an online payment transaction flow is whether the marketplace will manage payments directly. Most service marketplaces opt to do so to collect commissions and maintain control over the payment process. This typically requires a Payment Service Provider (PSP) like Stripe Connect, which helps ensure that payments are processed securely and efficiently.

Step 2. Checkout process

The checkout process should be straightforward to facilitate quick transactions. Key considerations include:

  • Shopping cart vs. direct purchase: For services like Uber, a direct purchase model works better than a shopping cart, as services are often provided on-demand rather than in bulk.
  • User login requirements: Deciding whether users must log in to make a purchase affects both user acquisition and transaction speed. A quick and easy checkout process can encourage impulsive purchases, but requiring a login might help retain customers in the long term.

Step 3. Timing of payment transfer

The timing of when funds are transferred to the service provider is another critical choice:

  • Immediate transfer: Common in e-commerce transaction flow, where sellers receive funds as soon as the buyer pays. However, this may not always suit service marketplaces, especially when services require delivery or confirmation.
  • Escrow systems: A more common solution in service marketplaces, where funds are held in escrow until the service is successfully delivered. This helps ensure that the buyer is satisfied with the service before the provider is paid, building trust and minimizing risk.

Step 4. Know Your Customer (KYC) compliance

To comply with financial regulations and prevent fraud, service marketplaces must implement KYC processes. These processes verify the identities of service providers before payments are processed, adding an extra layer of security and legal compliance to the workflow.

Step 5. Review mechanisms

After the service is completed, a review mechanism helps ensure that both buyers and sellers can provide feedback on their experience. A well-implemented review system promotes trust and transparency. Options include:

  • Two-sided reviews: Both the buyer and the service provider can rate each other. This ensures that both parties are held accountable and helps future customers make informed decisions.
  • Double-blind review system: To prevent retaliatory reviews, this system hides ratings until both parties have submitted their feedback, creating a fairer environment for all users.

review systems marketplace transaction flow

Which transaction workflows are best for service marketplaces?

For service marketplaces, the best payment options for transaction flows are those that balance ease of use with security and trust. The following workflows have proven to be most effective:

  • Escrow-based systems: Particularly suited for service marketplaces, escrow systems ensure that buyers only pay when services are delivered as promised. This method also protects the seller by providing a clear payment timeline once the service is completed.
  • Payment on completion: For marketplaces offering on-demand services (e.g., home repairs or ride-sharing), payments can be processed only after the service is confirmed. This type of flow of online payments reduces disputes and ensures customer satisfaction.
  • Subscription models: In cases where services are provided on a recurring basis, subscription-based card transaction flows work well. These models simplify payment processing and help service providers predict income while giving buyers a continuous stream of services.

Integrated communication channels: Transaction flow in card payment systems should also integrate communication channels for seamless interactions between buyers and service providers. This allows for problem-solving, clarification of requirements, and ensures that service expectations are clearly communicated and met.

best options of transaction workflows

Examples of marketplace transaction flows

Now we are going to show some transaction flow chart examples based on default Sharetribe transaction processes. They will constitute a basic process to handle all the interactions of customers and providers in various service marketplaces based on requirements arising due to some particular business-specific demand or purpose.

Booking process for hourly, daily, or nightly services

  1. Initial booking and payment details: The process begins with the customer choosing how to book a service. They can either contact the service provider for additional details and then proceed with booking or book the service immediately. During this step, the customer is required to enter their credit card details, but no charge is made at this point. This approach allows the customer to secure their request without committing financially until confirmation.
  2. Payment window: After initiating the booking, the customer has 15 minutes to complete payment at checkout. This limited time frame ensures that the booking remains active and prevents potential delays in the transaction.
     If no payment is made within 15 minutes, the booking request is automatically closed, freeing the provider to accept other opportunities.
     If the payment is successful, the transaction progresses to the next stage, as shown in the transaction flow diagram.
  3. Approval by provider or marketplace operator: At this stage, both the service provider and the marketplace operator play a role in determining the transaction’s status:
     If either the provider or the operator declines the booking request, the transaction is closed, and no charges are made.
     If either the provider or the operator accepts the booking, the customer is charged, and the service is confirmed.
     To avoid stagnation, if no action is taken within six days—or one day before the booking start date—the transaction is closed automatically.
  4. Completion and payout: The transaction is automatically marked as complete two days after the booking’s end date, triggering a payout to the service provider. This delay ensures time for any potential disputes to be raised.
  5. Marketplace operator’s oversight: Throughout the transaction, the marketplace operator maintains control and can intervene if necessary:
     The operator can manually mark the transaction as completed before the two-day period elapses
     Alternatively, they can cancel the transaction and initiate a full refund for the customer if unforeseen circumstances arise or if disputes occur.
  6. Review process: Once the transaction is completed, both the customer and provider are prompted to leave reviews about their experience. These reviews are essential for maintaining trust and transparency within the marketplace. Users have a 7-day window to submit their feedback, after which the review period expires..

marketplace transaction flows: hourly daily or nightly services

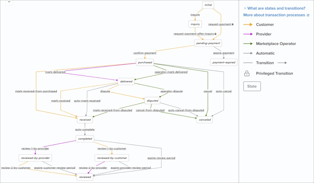
Purchase process (one-time purchase services)

  1. Initial booking and payment: The customer begins by selecting a service. They can either contact the provider for more details before proceeding with the purchase or immediately buy the service. During this step, the customer provides payment details, but no charge is made yet.
  2. Payment window: After customer books the service, they have 15 minutes to complete the payment at checkout.
     If no successful payment is made within the 15-minute time frame, the transaction is automatically closed, and the service becomes unavailable for booking.
     If payment is successful, the transaction proceeds to the next step.
  3. Customer marks the transaction as "Received": Once the service is provided, the customer can mark the transaction as "received," indicating that they have received the service. This action serves as an acknowledgment that the service has been delivered according to the agreement.
  4. Confirmation of delivery: Once the service is fully rendered, the provider can mark the transaction as "delivered." However, the transaction is not complete until the customer or marketplace operator marks it as "received."
  5. Cancellation by marketplace operator: If issues arise during the service delivery or post-purchase, the marketplace operator has the authority to cancel the transaction and issue a full refund to the customer. This flexibility ensures customer satisfaction and allows for conflict resolution when needed.
  6. Automatic transaction closure and refund: If neither the customer nor the provider takes action within 14 days after the service is paid for, the transaction is automatically closed, and a full refund is issued to the customer.
  7. Transaction completion and actions after "Delivered": Once the transaction is marked as "delivered," the customer has the option to mark the transaction as "complete." Additionally, both the customer and the marketplace operator can open a dispute if there are any issues or discrepancies with the service. If no actions are taken within 14 days, the transaction is automatically completed, and the provider receives the payment.
  8. Dispute resolution options: If a dispute is opened, the marketplace operator can take one of two actions:
     Complete the transaction: This means confirming that the service has been successfully delivered and the transaction is final. Once completed, the provider will receive the payment.
     Cancel the transaction: This involves issuing a full refund to the customer, effectively canceling the transaction. If no actions are taken within 60 days, the transaction is automatically closed, and a full refund is issued to the customer, ensuring a fair and transparent process.
  9. Payout to provider: When the transaction is marked as "received" by the customer or marketplace operator, the payout to the provider is triggered. This ensures that providers are compensated for their services in a timely manner once the transaction has been confirmed by the customer or marketplace operator.
  10. Review process: After the transaction is completed, both the customer and the provider are invited to review each other. The review period lasts for 7 days, after which the review window expires. These reviews help maintain transparency, build trust within the marketplace, and ensure that both parties have a chance to share their experiences.

transaction flow diagram: one time purchases

Inquiry (free services)

For free services or cases where the marketplace doesn't participate in the transaction, the process is simplified to just facilitating communication between customers and providers. Here's how it works:

  1. Customer initiates an inquiry: The customer contacts the provider for more information or to express interest in the free service. No payment is required.
  2. No payment or confirmation: No financial details are entered, and no confirmation is needed from either party. The marketplace only facilitates the communication.
  3. Marketplace facilitates communication: The platform acts as a conduit for messages between the customer and provider but does not mediate or participate further.
  4. No reviews: Since there are no payments involved, no reviews or feedback are required from either party.

For a better understanding, take a look at the payment transaction flow diagram:

transaction flow graph: inquiry free services

Customization for specific marketplace needs

Default processes in Sharetribe will be a good starting point for your marketplace, but you have to make sure your transaction flow meets all the business-specific needs. In case these instances do not include everything you want, you are free to create a more tailored version. Popular examples include:

  • Multiple payment stages or installment payments
  • Payouts to providers in stages
  • Complex cancellation policies for bookings
  • Advanced dispute handling workflows
  • Reverse marketplace models, where sellers set prices or offer services under specific conditions
  • Custom review mechanisms or feedback systems
  • Dynamic commission structures or fees based on transaction type

Conclusion

A properly designed online transaction flow chart is the backbone of any service marketplace. It makes the process smooth and efficient, thus enhancing customer satisfaction and operational efficiency. The marketplace earns trust and loyalty among its users by managing payment processes, delivering services, and resolving disputes effectively.

Not all service marketplaces are created equal, and to that end, each may have different needs in and of themselves. Whether you’re operating a reverse marketplace, handling multi-stage payments, or managing complex cancellation policies, your transaction workflow should be designed to meet the specific requirements of your marketplace business model. The goal is to create a transaction flow that fully supports your platform’s operations and delivers an optimal experience for both customers and providers.

Marketplace operators should not be in a rush but rather focus on the transaction workflow, thinking about how to make processes easier with automation, systems of payments, and flexible features for the satisfaction of users. Constant refinement of your transaction flow translates into a more effective platform - one that fuels success and enhances the overall marketplace experience.

Expert 762dd18143dcd79a693a7504fa96d9c2d062be9cee7dffcd283eba0ed693d75b
Do you want to know more? Ask an expert
Rate
Share article with